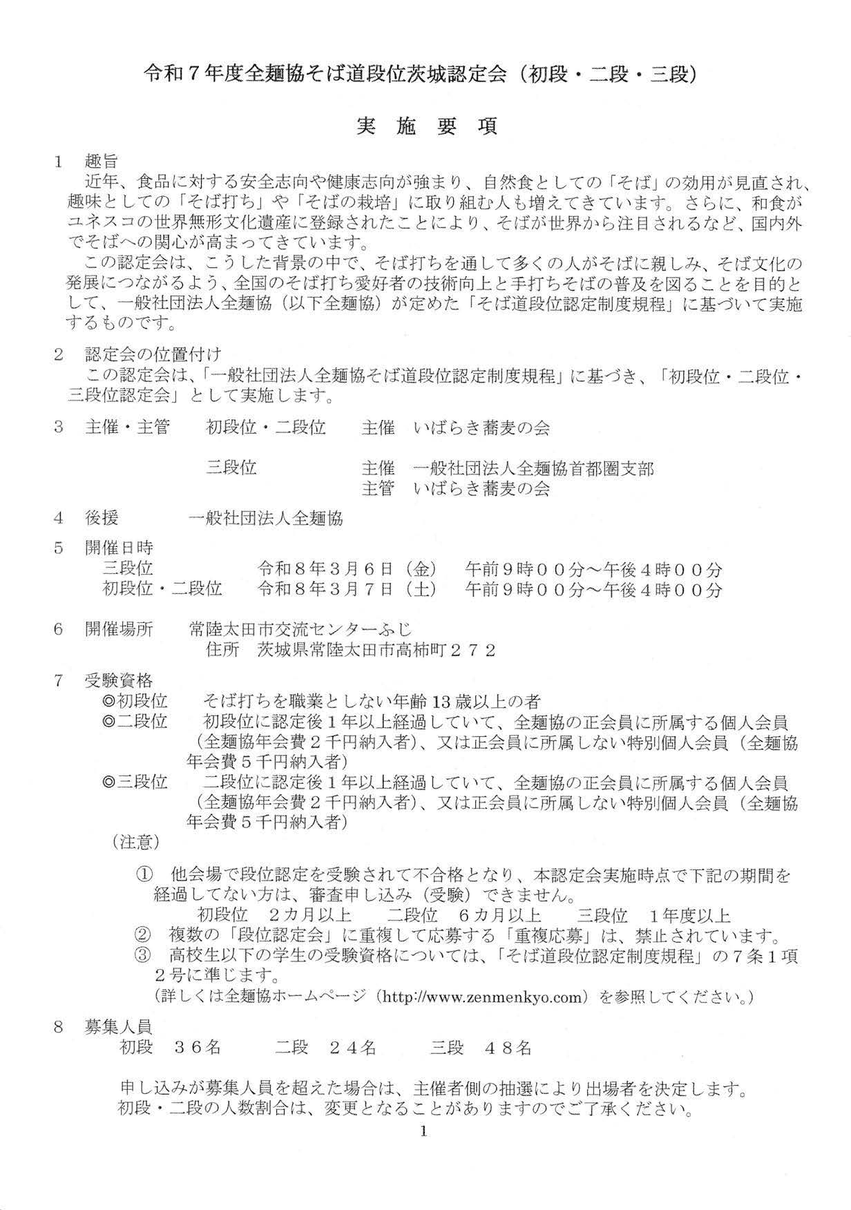
| ● 2025.12.20_そば道 初段位・二段位・三段位 茨城認定会のご案内
下記の通り、「認定会」、「日本一の常陸秋そばを楽しむ会」を開催いたしますので、お知らせいたします。
|
|
● 2024.12.31_そば道 初段位・二段位・三段位 茨城認定会のご案内 下記の通り、「認定会」、「日本一の常陸秋そばを楽しむ会」を開催いたしますので、お知らせいたします。
|
|
● 2023.12.13_そば道 初段位・二段位・三段位 茨城認定会のご案内 下記の通り、「認定会」、「日本一の常陸秋そばを楽しむ会」を開催いたしますので、お知らせいたします。
※ 詳細につきましては、チラシが出来次第お知らせいたします。 |
|
● 2023.3.11_初段位二段位茨城認定会が開催されました✨ 3月11日(土)に、初段位二段位茨城認定会が開催されました😊 受験者は、初段位16名、二段位12名です。どことなく緊張しているのか、いつもより表情が硬かったです(-_-;) でもいざ自分の組になると、練習の成果を発揮して、頑張っていました。緊張しすぎると頭の中が真っ白になってしまう事があるので、しっかり練習をして身体に覚え込ませることが大切です✨😊✨ 2時過ぎに、お待ちかねの審査結果の発表です!! 合格者の番号のみ読み上げられます。この瞬間がたまらなくドキドキします(・。・; 今回は、無事に全員合格でした🎊 皆さん一気に笑顔になりました~おめでとうございます✨😊😊😊✨ 初段位の最優秀賞に、奥村直人さん。二段位の最優秀賞に、野上信行さんが輝きました。おめでとうございます🎊 受験者の皆さん、またこの先を目指して、楽しみながら練習を続けて下さい😊 継続は力なりです✨😊✨
|
| ● 2022.12.15_令和4年度そば道茨城認定会要項(初二段)
令和5年3月11日(土)には、初段位二段位茨城認定会、そして3月12日(日)には「日本一のそばを楽しむ会」を開催予定です。会員の皆さま方には、新年を迎えてからご案内をお送りいたしますのでお申し込みをお願いいたします。なお初段位二段位茨城認定会に付きましては、下記より受験要項をダウンロード出来ますので、お申し込みをお願いいたします。 |
※ 参 考 |
|
● 2022.10.1_全麺協そば道四段位茨城認定会を開催しました✨ 10月1日(土)に全麺協そば道四段位茨城認定会を開催しました✨ スタッフ総勢30名ほどで、58名の受験者をお迎えしました😊 開会式からすでに緊張気味の受験者です😅
競技は、スタッフが見守るなか粛々と進行しました。万が一に備えて、救護のスタッフも待機しています。
競技終了後は、毎回清掃と消毒をしてスタンバイします。今回は、58名を一日で審査するため、1組12名の審査を5回繰り返します。限られた時間の中での準備は、手際よく進めないといけないのでけっこう大変です。それぞれが作業を分担して、短時間で仕上げます💦 スタッフの皆さんのお陰で、無事に終了することが出来ました😊 審査結果の報告が遅くなってしまい、皆さまをお待たせしてしまいましたが、いよいよ閉会式。
受験者58名中、31名の方が見事四段位に認定されました✨ おめでとうございます🎊 私の子供が剣道を習っていた時に耳にして印象に残っている言葉を紹介させていただきます。「負けないことは、立派。負けたことに負けないことは、なお立派。」 四段位に認定された方は、もちろんですが、今回惜しくも認定されなかった方は、ここで諦めてしまうのではなく、これからもそば打ちを楽しむながら、精進していきましょう。私達も皆さまのお力になれればと思いますので、一緒に頑張っていきましょう✨😊✨ |
||||||||||||
|
● 2022.3.24_認定会開催後のご報告✨ 3月11日(金)に三段位認定会、12日(土)に初段位二段位認定会が開催され、無事に終了いたしました。一週間以上が経過して、新型コロナウイルス感染者などもありませんでしたので、改めてご報告させていただきます。
認定されました皆さま、おめでとうございます✨ 上段位になるほど、認定されるのが難しくなってきます。日頃からコツコツと続けることが大切です。まさに継続は力なりです。でも辛い練習をずっと続けることは、至難の業です💦 私も出来ません。そんな時には、たくさんの仲間のいる練習会にお越し下さい。同じ目標を持った仲間がいると、辛いはずの練習も幸せな練習に変わります。たくさんの講師陣も揃っていますので、一緒に頑張りましょう!! そして、今回の認定会を支えていただきましたスタッフの皆さま、ありがとうございました。改めまして、感謝申し上げます。 |
|
● 2022.2.25_認定会、日本一のそばを楽しむ会の準備を進めています✨ まん延防止重点措置が3月6日(日)まで延長になりました。なかなか新型コロナウイルスが落ち着かず、ハラハラの毎日ですね💦 もしまん延防止重点措置が再延長になった場合でも、会場の常陸太田市交流センターふじは使用できるそうです。ただその場合には、ロビーでの飲食が出来ませんので、昼食は外に出るか車中になりますので、ご了承下さい。 日本一のそばを楽しむ会も密にならないように、参加者を限定しています。まん延防止重点措置が再延長の場合には、ロビーでの飲食が出来ませんので、外にテントを設置してそちらで召し上がっていただきます。もりそばと温かいけんちん汁で召し上がっていただく予定です。ぜひ楽しみにしていて下さい✨ 認定会など延期になることはありませんので、本番に向けて練習に励んで下さい。継続は力なりです✨ 認定会も日本一のそばを楽しむ会も準備万端にして、お待ちしております😊 |
● 2021.12.27_令和3年4月に段位の認定(茨城認定会)を受けた方は、令和4年3月の茨城認定会受験可能です。先日、認定会のご案内を送らせていただきましたが、4月に認定(茨城認定会)された方で、来年3月の茨城認定会を受験出来るのかとのお問い合わせがありました。従来であれば、1月に開催する認定会だったため、4月の認定会は、令和2年度の積み残しの事業として扱われます。従って、来年3月の認定会は受験出来ますので、ご安心ください。皆さま方のお申し込みを、お待ちしております。 なお、1月の練習会も徐々に予約が入っております。お早目のご予約をお待ちしています✨ |
● 2021.12.23_全麺協そば道初段位二段位三段位茨城認定会のご案内お待たせしておりましたが、会員の皆さまには、本日郵送にて認定会のご案内を発送いたします。 お申し込みをお待ちしています。 |
● 2021.12.9_茨城認定会の日程が決まりました✨今年度の認定会の開催が3月に決定しました。認定会の募集は、年明けになりますので、もう少々お待ちください。
※ 認定会受験を希望される方は、今から認定会に向けた練習を開始することをお勧めします。 ※ 3月までのそば練習会の受付をしておりますので、ぜひお申し込み下さい。 |
■■■ 以下参考として掲載いたします。
| ▼ このイベントは終了しました。 ● 2021.3.5_「初段位 二段位 三段位 茨城認定会」の開催決定(いばらき蕎麦の会) コロナ感染拡大の影響で、延期になっておりました「初段位 二段位 三段位 茨城認定会」の日程が、決まりましたのでお知らせします。
コロナ禍での開催になりますので、(一社)全麺協「そば道段位認定会」開催ガイドラインに基づき、感染予防対策を徹底して執り行います。 ※ 認定会が開催される「かなさ笑楽校」をご紹介いたします。 |
| ● 2021.2.13_ 認定会の開催日が決定しました(速報)
本日の幹事会におきまして、延期になっていました認定会の日程が決定しましたので、お知らせします。 日程 初段位二段位認定会 令和3年4月10日(土) 三段位認定会 令和3年4月11日(日) 会場 かなさ笑楽校体育館 受験予定者の方には、月曜日以降に郵送にて、受験の意思確認書をお送りしますので確認をお願いします。 |
|
|
● 2020.10.16_そば道初段位二段位三段位茨城認定会のご案内
- 同認定会は、緊急事態宣言、外出自粛が解除になるまで、延期とさせていただきます。
- 今後の日程などにつきましては、決まり次第お知らせいたします。
|
|
![]() |
![]() |
![]() |
![]() |
![]() |
![]() |
● 2020.10.16_茨城県内におけるそば道三段位受験者技術研修会のご案内
~ 三段位を目指す方へ ~
先日お知らせしました「茨城県内におけるそば道三段位受験者技術研修会」の日程が決まりましたので、お知らせいたします。研修会は、「新型コロナウイルス感染症予防対策用全麺協ガイドライン」に則り、最大限の予防策を講じて開催しますので、皆様のご参加をお願い申し上げます。
クリック ⇒ 茨城県内におけるそば道三段位受験者技術研修会のご案内
![]() |
![]() |
![]() |
2020.9.10_首都圏支部そば道三段位・受験希望者技術研修会のご案内
~ 三段位を目指す方へ ~
全麺協首都圏支部では、浅草研修センターを活用して全麺協そば道三段位受験希望者向けの技術研修会を開催しますので、ご案内します。
なお、茨城県在住者向けに、いばらき蕎麦の会が中心となって同研修会の開催も予定しております。そちらにつきましては、日程が決まり次第お知らせいたします。
2020.9.10_全麺協本部技術向上(四段位)講座のご案内
~ 四段位を目指す方へ ~
全麺協普及指導部では、全麺協正会員所属個人会員等でそば道四段位を目指す方を対象に技術向上講座を開設しましたのでご案内いたします。全麺協研修センターにおいてコロナ感染防止対策を行ったうえで実施いたします。
2020.8.26_全麺協通信(03号)8月26日発刊
ガイドライン制定後、北海道で初めての「そば道段位認定会」が開催されました。Facebook(全麺協そば仲間)が開設されましたので、ぜひ全国の仲間との交流にご参加ください!
2020.7.27_全麺協通信(02号)7月27日発刊
一人の安易な行動が大きなクラスターを生むことになります。感冒様症状に限らず、僅かでも体調不良がある場合は、認定会受験、研修会などへの参加の見合わせをお願いします。新型コロナ対策で最も重要なのは、私たち一人ひとりの自覚です!
2020.7.17_新型コロナウィルス感染予防用全麺協ガイドラインについて
全麺協におきまして、この度、感染拡大を絶対させない為の「新型コロナウィルス感染予防用全麺協ガイドライン」を策定して、理事会の承認を得て組織決定いたしました。今後、全麺協事業を行う場合には、このガイドラインを遵守するとともに、実行時期のコロナ情勢をはじめとする社会的状況を総合的によく見極めて判断し、これらの主旨をよく理解の上、主催者・支部・本部が綿密な連携をとって適切に対応していくことといたしました。
- 新型コロナウイルス感染予防用全麺協ガイドラインについて
(全 第 20-014 号;2020.7.17;一般社団法人 全麺協) - 「新型コロナウィルス 正しく知ってシッカリ予防
(全国版:正会員、個人会員、そば打ち教室、認証そば打ち道場用) - Withコロナでの「(一社)全麺協段位認定会」開催ガイドライン
(1)Withコロナでの「(一社)全麺協段位認定会」開催ガイドライン
(2)そば道段位認定会 開催ガイドラインチェックリスト
(3)そば道段位認定会 参加票
(4)会場の広さによる打ち台の配置方法
(5)Withコロナでの「(一社)全麺協段位認定会」開催ガイドラインに関するFAQ - Withコロナでの「(一社)全麺協 研修会・講習会」開催ガイドライン
(1)Withコロナでの「(一社)全麺協 研修会・講習会」開催ガイドライン
(2)研修会・講習会 開催ガイドラインチェックリスト
(3)研修会・講習会 参加票
2020.7.9_全麺協本部技術向上(四段位)講座のご案内
~ 四段位を目指す方へ ~
全麺協普及指導部では、全麺協正会員所属個人会員等でそば道四段位を目指す方を対象に技術向上講座を開設しましたのでご案内いたします。全麺協研修センターにおいてコロナ感染防止対策を行ったうえで実施いたします。
2020.7.10_全麺協通信(01号)7月7日発刊
- 6月21日(日)午後2時から「第7回通常社員総会」が開催され、コロナ禍の中で感染拡大を防ぐためにも受験者が広域に及ぶ「全国認定会(四・五段位)」は開催できないことが告げられました。
- これに伴って、事業収入が減少することの説明がありました。
- 『費用を掛けずに、速報性があり確実に全麺協会員・個人会員に情報を届ける方法は無いだろうか?』と、本部・支部広報渉外担当者が発案したのが「全麺協通信」です!
- 「全麺協通信」はA4版の新聞で、片面または両面で構成されています。原則として月に1回発刊し、伝えるべき情報が多い時は複数回発行します。配信方法は本部から支部へとメール送信します。支部は支部管内の全麺協会員に「メールまたは郵送」し、受けた全麺協会員(団体)は所属する個人会員にメール送信、またはプリントアウトして渡すなど、一人一人に確実に届くように配布の協力を仰ぐこととします。
- 「全麺協通信」はコロナ禍の期間中における、緊急的な情報伝達ツールと考えています。さらに、全麺協ホームページにも掲載して、ダウンロードできるようにします。
「全麺協通信-1号」 → PDF
2020.6.22_五段位認定会中止のお知らせ(全麺協)

「2020 全麺協素人そば打ち段位茨城認定会」について(2020.1.20;更新)
※ このイベントは、終了しました。
- 開催決定
- 日程:
(1)令和2年1月16日(木) 準備
(2)令和2年1月17日(金) 初二段認定会
(3)令和2年1月18日(土) 三段認定会
(4)令和2年1月19日(日) 日本一のそばを楽しむ会 - 主催:
いばらき蕎麦の会 - 開催場所:
常陸太田市水府総合センターきらめき(常陸太田市町田町163-1)
【参考】「2020 全麺協素人そば打ち段位茨城認定会」の開催概要
※ このイベントは、終了しました。
- 近年、食糧に対する安全志向や健康志向の高まりの中で、自然食としての「そば」の効用が見直され、また、趣味としての「そば打ち」や「そばの栽培」に取り 組んでいる人が年々増えております。
- この大会は、全国の素人手打ちそば愛好者の技術向上と手打ちそばの普及を図 ることを目的として、一般社団法人全麺協(以下全麺協)が定めた「素人そば打ち 段位認定制度実施要綱」の規定に基づいて実施し、手打ちそば愛好者の技術向上と 交流を深めようとするものです。
記
1.2020 全麺協素人そぱ打ち段位茨城認定会(初段・二段)2020/1/17(金)開催(実施要項)
2.2020 全麺協素人そば打ち段位茨城認定会(三段)2020/1/18(土)開催(実施要項)

2020.1.18_三段位茨城認定会の風景


























































